CHINA·tyc522cc太阳成集团(股份)有限公司
校园信息门户
办公电话
教务在线
图书馆
网站首页
关于我们
tyc522cc太阳成集团简介
历史沿革
现任领导
机构设置
办公电话
团队队伍
教师台
博士生导师
硕士生导师
优秀主讲教师
国家自然科学基金主持人
本科教学
专业介绍
教学团队
教学文件
教学活动
学科竞赛(NEW)
精品课、优秀课
实践教学
工程认证
培养方案
教学大纲
公司产品
一级学科博士点
一级学科硕士点
公司产品方案
教务公告
学术活动
政策规定
科学研究
研究基地
研究成果
学术交流
科研动态
党群工作
组织机构
理论学习
活动快讯
通知通告
公司分党校
干部作风大整顿专栏
联系我们
学团组织机构
学团活动快讯
特色活动
学子风采
学团荣誉
表格下载
志愿者服务
人才招聘
本科招生
研究生招生
二学位招生
就业信息
荣誉展示
公司荣誉
教工荣誉
员工荣誉
员工之家
当前位置:
网站首页
>>
团队队伍
>>
硕士生导师
>>
电气工程
>> 正文
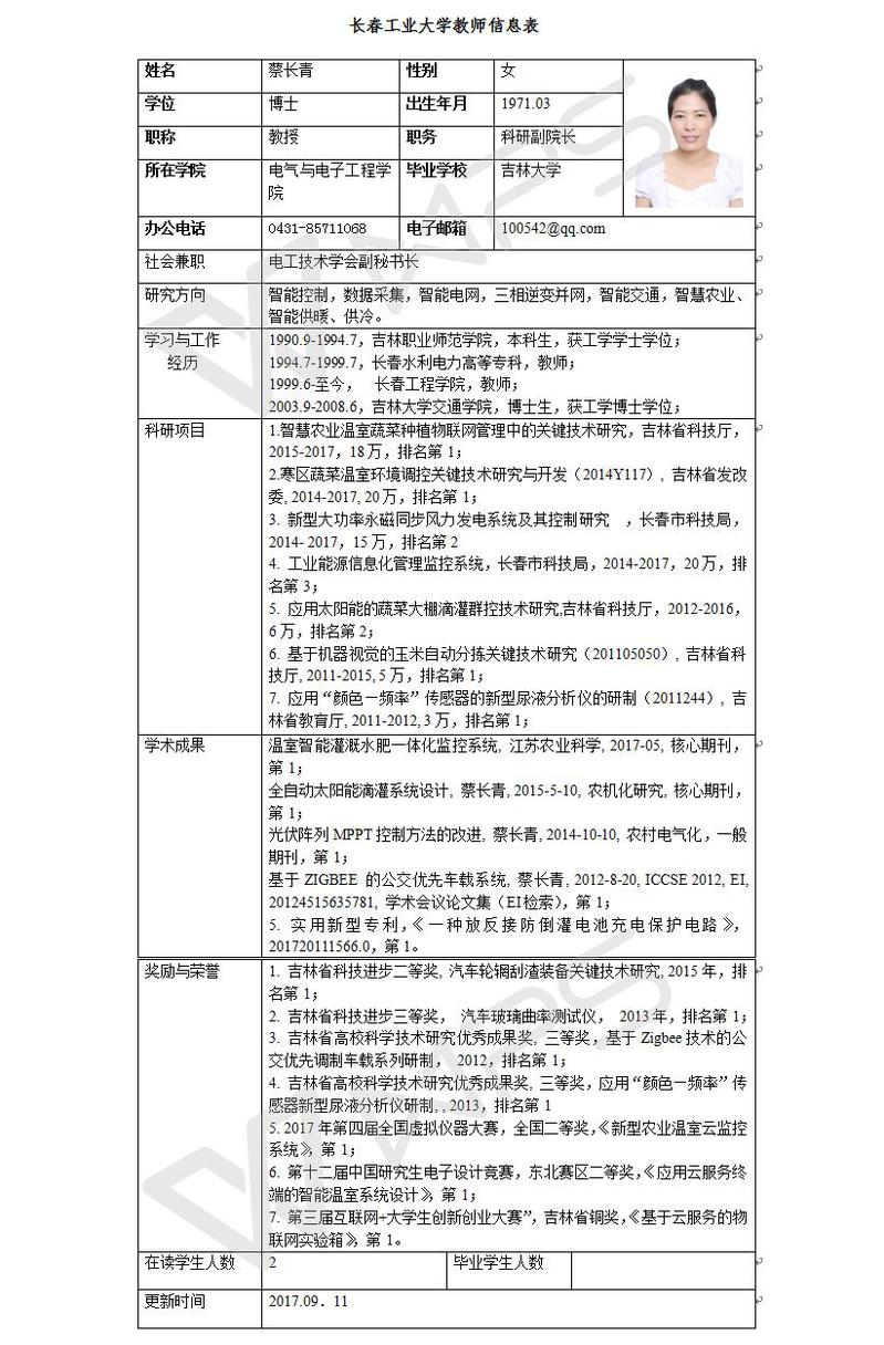
蔡长青(外聘)
发布者:
[发表时间]:2020-05-12
[来源]:
[浏览次数]:
上一条:
纪秀(外聘)
下一条:
刘文洲(外聘)